Figures from this paperAbstractFigures from this paperAbstractFigures from this paperAbstractFigures from this paper
Abstract
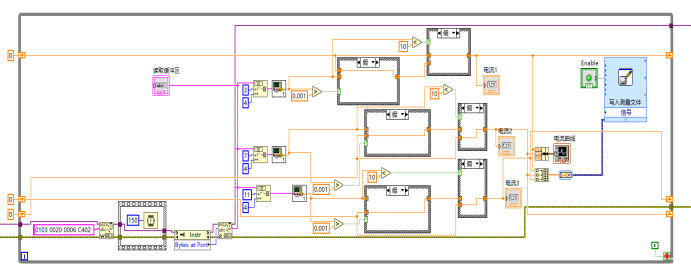
To address the challenges associated with CNC machine tool condition monitoring and fault diagnosis, this study proposes a new method for the monitoring system of CNC machine tools. The system comprises two distinct components: the upper computer and the lower computer. The upper computer is based on LabVIEW, which is used to develop the interactive interface program. This enables the system to perform a range of functions, including questioning, command issuance, data acceptance, data decoding, data display and data storage. In the lower computer section, three-channel current sensors and three-channel temperature sensors are utilized, with the sensors and the acquisition card integrated to facilitate the acquisition of data and its subsequent upload to the upper computer. The efficacy of the system is validated through field trials, which establish the foundations for the rectification of CNC machine tool malfunctions.
Figures from this paper


